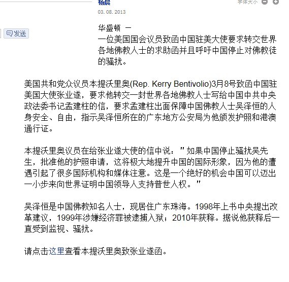
March 8, 2013, – Wu's Overseas Followers Send Open Letter to Chinese Government
Congressman Kerry Bentivolio transfered the letter to the Chinese Embassy in Washington D.C.
March 8, 2013
His Excellency Zhang Yesui
Ambassador of the People’s Republic of China to the United States
3505 International Place, NW
Washington, DC 20008
Dear Ambassador Zhang,
Please find enclosed from the overseas supporters of Zen Master Wu Zeheng a letter that we request you deliver to the Honorable Secretary Meng Jianzhu. Wu is a Buddhist leader living in China who continues to face harassment by your government and the denial of his passport, as is detailed in the letter.
It would greatly enhance the China's global image if it discontinues Wu's harassment and passport denial, as his troubles have gained the attention of various international bodies and news media. This is an excellent chance for China to take a small step that can provide to the world benefits by showing how Chinese leaders stand in support of universal human rights.
Sincerely,
Kerry Bentivolio








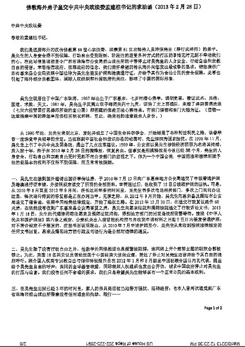
February 28, 2013
Honorable Secretary Meng Jianzhu
Politics and Law Committee of the CPCCentral Committee
Dear Secretary Meng,
We are the overseas followers of Mr. Wu Zeheng, the 88th Patriarch of Buddhism and the 61st Patriarch of the Chan Sect. Our hearts are deeply and continually affected by the ongoing threats to his security, the restriction of his human rights, and the harassment he continues to endure. This letter represents our sincere appeal to you to order the police from the Qianshan police station of the Zhuhai Public Security Bureau in Guangdong Province to cease their infringement of Wu's personal safety, freedom of movement, and freedom of religion. Holding to the belief that we can trust and count on the Chinese government to rectify the wrongs Wu has suffered, we also sincerely plead with you to direct the Huilai Public Security Bureau of Guangdong Province to issue to Wu his passport and pass for Hong Kong and Macao in accordance with Chinese law. The violations of Wu’s rights have caught the attention of overseas religious groups, international human- rights organizations, and foreign governments. All of these events have a negative impact on China's international image and reputation.
Born in Huilai of Guangdong Province, China, in 1967, Wu currently lives in the city of Zhuhai, China. At the age of seven, he devoted himself to Buddhism as well as history, martial arts, the art of war, medical science, astrology, and astronomy. In 1987, Wu spent 49 days in a solitary retreat in the Wuyi Shuangzi Mountains, where he attained the supreme Bodhi enlightenment. After that, he accepted the Dharma heritage of Cao Dong, consisting of a Yishan painting from the Qingyuan Zen Master, 76th Patriarch of Buddhism. Wu was also granted the heritage of the heart-section of Proper Dharma which was proven with the evidence from the Dharma Section and other masters. The Baina clothing and relics from Bodhidharma brought to China conclusively established Wu's proof of his Buddhist position.
At the beginning of 1990, Wu came to Beijing to initiate the establishment of the China Life Science Society. In addition he began to develop the various paths that would benefit the people and the society, which were accepted by the leaders from the Central Government. Observing the social unrest and ideological turmoil in China prompted Wu, who cares deeply for his country and its people, to submit a letter in 1998 detailing changes the Communist Party should make to reform the country. However, in 1999 Wu was arrested by the Ministry of Public Security for alleged “economic crimes.” After 10 years of imprisonment, he was finally released on February 28, 2010, and granted his freedom. Although 36 months have passed since his release from prison, Wu's actions have been under the surveillance of the Public Security Department at all times. As a Chinese citizen Wu is guaranteed basic human rights by the Constitution and legal system. However, he has not been accorded these rights but rather, as detailed below, has had his personal safety endangered, and his freedoms of movement, travel, and religion curtailed.
I) In 2010, Wu received the invitation from abroad to give Dharma lectures. Subsequently he submitted all the required documents to the Huilai Public Security Bureau of Guangdong Province for application for an ordinary passport and pass to Hong Kong and Macao. After his application was reviewed, he was given receipts indicating the date on which he should pick up the passport and pass. However, Wu was never given the passport and pass, and he has repeatedly called the relevant departments during the two years from August 2010 until September 2012, and has even inquired in person about his application. But each time he received the same answer: that the application was still being processed.
Helpless to do anything else, beginning in September 2012, Wu submitted summons letters to the Huilai and Jieyang Public Security Bureau in order to enforce his rights through legal channels in accordance with China’s relevant laws and regulations. On December 20, 2012, after receiving no reply from the Huilai Public Security Bureau 60 days after the submission of the Administrative Reconsideration, Wu submitted litigation proceedings in the courts in Huilai and Jieyang. On January 18, 2013, his lawyer went to those courts to inquire about the status of these documents, but received the reply that Wu had to wait as they were still being processed.
According to the rules stipulated in Article 6 of the Passport Law of the People's Republic of China, the Exit-Entry Management Department of the Public Security Bureau shall issue a passport within 15 days after the date it received an application. For those applications that have not met the requirements, the applicants shall be notified in writing with the reasons, and shall be informed of their rights for an Administrative Reconsideration or Administrative Lawsuit. For over two years now, since Wu first applied for passport in July 2010, he has received no reply in writing as the law stipulates. The behavior of the local government in Huilai County and Jieyang City is in violation the law.
II) Not only has Wu been deprived of his freedom of movement and right to travel, but his online teaching channels have also frequently been temporally suspended or forced to close altogether, including his online charity. Therefore, 16 U.S. congressmen of both parties signed a letter to the Chinese Ambassador Zhang Yesui to express their strong beliefs that Wu's persecution should end and that he be granted his freedom. In January and August 2012, the UN Special Rapporteur on Freedom of Religion & Belief sent messages to the Chinese Ambassador to the UN in Geneva inquiring about Wu's freedom of religion and movement. In addition, Christian Solidarity Worldwide in London as well as the International Federation for Human Rights issued open letters requesting the Chinese government to stop its harassment and persecution of Wu. The demands of these international supporters are not unreasonable: they are simply requesting that Wu be able to enjoy his basic human rights in the same way that other Chinese citizens do.
III) In the last three years, Wu has been repeatedly harassed. The local police have looted his Buddhist store, and repeatedly interrupted the business. Wu himself has twice been arrested and detained, and suffered beatings by police from the Zhuhai Qianshan police station. No reasons have even been given for these unlawful actions.
Honorable Mr. Secretary Meng, on January 9, 2013, in the meeting of the National Justice Ministers, you emphasized that we should use all efforts to promote peace and constructive laws in China, and ensure the broad masses of Chinese people fully enjoy the fairness and justice under the law. Furthermore, you stated that safeguarding fairness and social justice should be the primary value underpinning our justice system, and you highlighted the importance of protecting the legitimate rights and interests of citizens as fundamental to the rule of law. General Secretary Xi also stressed in a conference on January 7 that he believes in adhering to the strict administration of the police force, and firmly opposes the denial of justice and judicial corruption. He furthermore supports improvement of the law enforcement capacity and making efforts so that Chinese citizens can receive fairness and justice in every judicial case. His message brought hope that order can be forged out of chaos and our nation can make real progress.
China is trying to raise a new civilization. We overseas Chinese are looking forward to this with eager anticipation. We believe that history will portray those who diligently contribute to this new civilization in glowing terms. We are asking you to give your support in rectifying the infringement of Mr. Wu Zeheng's civil rights. Your help in correcting Wu's suffering symbolizes the further improvement in China’s legal system, following the 18th meeting of the Chinese Communist Party. Such help would empower us to feel that there is a hope for a positive future for our nation.
All of us Chinese around the world are of the same mind: we eagerly await the promotion of democracy, the rule of law, and the prosperity of our Motherland! We believe Mr. Wu will eventually receive the freedom he deserves; the world yearns for the early arrival of that day!
Sincerely,
Buddhist followers from: United States, Canada, British, France, Belgium, Switzerland, Germany, Holland, Japan, Norway, Australia, Thailand, Nepal, Singapore, Taiwan




